SlovenščinaItalianoTürkçeNorsk简体中文ČeskyDeutschελληνικάSuomiEnglishрусскийEspañolNederlands繁體中文УкраїнськаRomânăPolskiPortuguêsFrançaisБългарскиქართულიSvenska

Documentation

Documentation FAQ News Webcomponents API

Download

ePUB XML

Admin

Edit ODD

Settings

Page View
Start Download Print CSS Download ePUB XML Admin Edit ODD: paves-e_doc.oddEdit ODD: docx.odd Download App as .xar API Documentation Webcomponents API SlovenščinaItalianoTürkçeNorsk简体中文ČeskyDeutschελληνικάSuomiEnglishрусскийEspañolNederlands繁體中文УкраїнськаRomânăPolskiPortuguêsFrançaisБългарскиქართულიSvenska

Generating file ...

Close
Metadati Edizione diplomatica Pavese in Parole

Informazioni sul documento

Navigando nel mondo di Pavese

Italiano English

Nota filologica

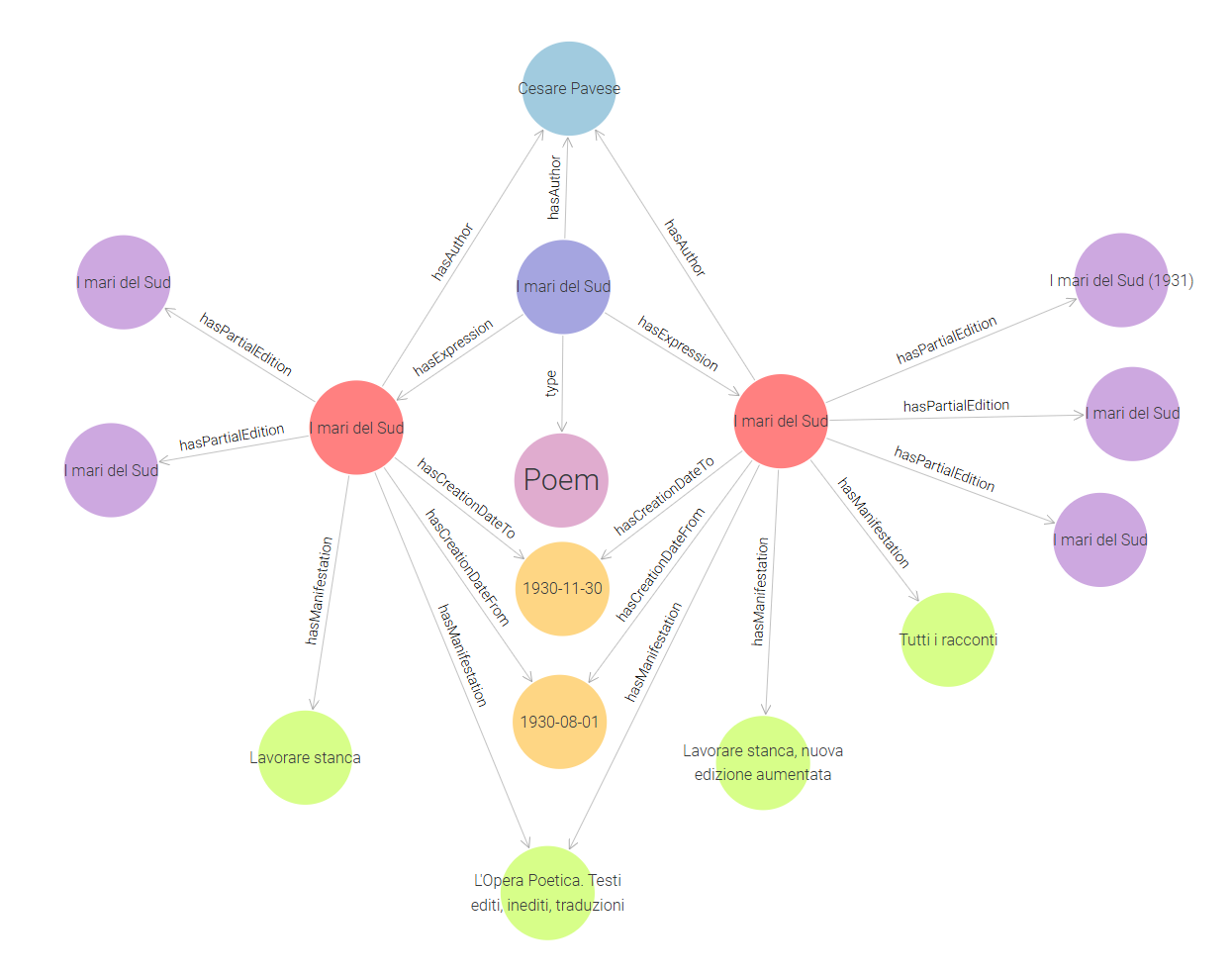
Scritta nell’autunno del 1930, nello stesso anno della tesi di laurea su Whitman e della morte della madre, Consolina Mesturini, I mari del Sud rappresenta la definitiva maturazione della lirica pavesiana nella direzione della poesia-racconto (Il mestiere di poeta). Appare così significativa e necessaria la scelta del verso lungo e del ritmo anapestico che avvolge il lettore in una sorta di antica cantilena. La misura di base è il tredecasillabo anapestico, con numerose variazioni e con l’affiancamento di versi più tradizionali come l’endecasillabo e il doppio settenario (Di Girolamo, 1976; Di Paola, 1980; Carlino, 2008).
Edizioni a stampa: Poesia incipitaria di Lavorare stanca 1936 e 1943 (dove apre la prima sezione “Antenati”); nella versione della princeps, la poesia è inclusa nell’Antologia di Solaria, a cura di A. Carocci, Fratelli Parenti, Firenze 1937, pp. 327-330.
Varianti introdotte nella seconda edizione: come me, a quarant’anni] come me a quarant’anni (v. 15); auguri] augurî (v. 31); gigantesco, fra i pochi] gigantesco, tra i pochi (v. 55); anno a dir molto,] anno, a dir molto, (v. 56); appena: e io penso alla forza] appena; e io penso alla forza (v. 87); Cetaceo] Cetaceo (v. 95).

Entità nominate

Ontologia

Grafo tratto dall'ontologia «OntoPavese»

OntoPavese graph

Bibliografia